Bonjour,
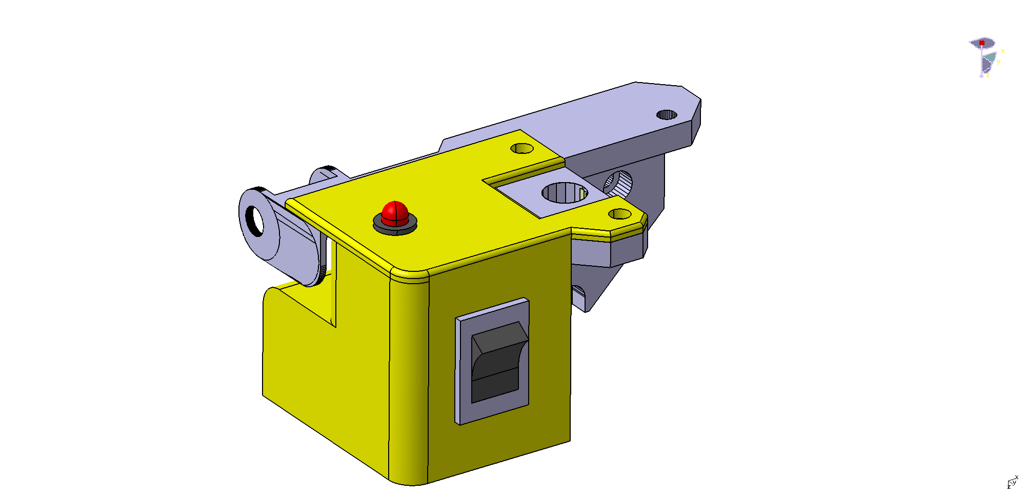
J'ai mis place un bouton marche/arrêt et une led de mise sous tension et un jack femelle ( acheté sur ebay) dans un petit boitier coté gauche de ma prusa I3.
ça change la vie pour l’arrêt et la mise en route, c'est beaucoup plus pratique, il se fixe sur les 2 vis du moteur gauche.
Bouton Marche/Arret Prusa
-
activa1969
- Contributeur actif
- Messages : 146
- Inscription : mer. nov. 12, 2014 10:30 pm
- Imprimante 3D : Pro: Prusa MK3 et 4 et Zortrax M300, Witox 1 et witbox 2
Perso:Prusa MK3S et CARIBOU
- Jacques
- Site Admin
- Messages : 5676
- Inscription : jeu. oct. 23, 2014 3:02 pm
- Imprimante 3D : Witbox, Witbox 2 et Hephestos
- Localisation : Aix en Provence
- Contact :
Juste parfait
Le STL se trouve sur thingiverse ?
Le STL se trouve sur thingiverse ?
Des idées d'améliorations https://www.thingiverse.com/Premium/designs
Une question, une précision, un manque de pièces détachées, posez vos questions ici même.
Une question, une précision, un manque de pièces détachées, posez vos questions ici même.
-
Tony_minzier
- Membre actif
- Messages : 32
- Inscription : jeu. janv. 22, 2015 11:37 am
- Imprimante 3D : Prusa i3 Hephestos
Nickel !!
Tu as les liens vers les articles que tu as commandé s'il te plait ?
Tu as les liens vers les articles que tu as commandé s'il te plait ?
- Jacques
- Site Admin
- Messages : 5676
- Inscription : jeu. oct. 23, 2014 3:02 pm
- Imprimante 3D : Witbox, Witbox 2 et Hephestos
- Localisation : Aix en Provence
- Contact :
1 prise Jack 5,5 * 2,5 ou 2,1 (suivant votre transfo)
1 led 5mm
1 support led 5mm
1 résistance 560 ohms
1 interrupteur (attention, le courant est de 5A)
1 led 5mm
1 support led 5mm
1 résistance 560 ohms
1 interrupteur (attention, le courant est de 5A)
Des idées d'améliorations https://www.thingiverse.com/Premium/designs
Une question, une précision, un manque de pièces détachées, posez vos questions ici même.
Une question, une précision, un manque de pièces détachées, posez vos questions ici même.
-
Tony_minzier
- Membre actif
- Messages : 32
- Inscription : jeu. janv. 22, 2015 11:37 am
- Imprimante 3D : Prusa i3 Hephestos
Merci Jacques,
Je demandais les liens par commodité face à l'offre pléthorique de ces articles sur le site en question.
A savoir que Conrad offre les même produits.
L'alternative à la LED (qui indique la mise sous tension de la machine ?) il existe aussi des commutateurs avec témoin lumineux.
Je demandais les liens par commodité face à l'offre pléthorique de ces articles sur le site en question.
A savoir que Conrad offre les même produits.
L'alternative à la LED (qui indique la mise sous tension de la machine ?) il existe aussi des commutateurs avec témoin lumineux.
-
activa1969
- Contributeur actif
- Messages : 146
- Inscription : mer. nov. 12, 2014 10:30 pm
- Imprimante 3D : Pro: Prusa MK3 et 4 et Zortrax M300, Witox 1 et witbox 2
Perso:Prusa MK3S et CARIBOU
Bonjour,
Je n'ai pas publier le STL car il y a beaucoup d’interrupteur différents, je peux vous fournir le fichier catia que j'ai fait ou le stl tel que ou avec un interrupteur rond.
le connecteur jack est celui-ci sur ebay.
Adaptateur-Connecteur-DC-Jack-Alimentation-Embase-Femelle-Chassis-5-5mm-2-1mm chez amarustyle34
Je n'ai pas publier le STL car il y a beaucoup d’interrupteur différents, je peux vous fournir le fichier catia que j'ai fait ou le stl tel que ou avec un interrupteur rond.
le connecteur jack est celui-ci sur ebay.
Adaptateur-Connecteur-DC-Jack-Alimentation-Embase-Femelle-Chassis-5-5mm-2-1mm chez amarustyle34
- Jacques
- Site Admin
- Messages : 5676
- Inscription : jeu. oct. 23, 2014 3:02 pm
- Imprimante 3D : Witbox, Witbox 2 et Hephestos
- Localisation : Aix en Provence
- Contact :
En même temps cet inter est relativement std, il suffit de mettre les cote d'encastrement pour sélectionner le bon produit à l'achat.
Ensuite en publiant le stl rien n’empêche de mettre la source dans un format relativement commun
Ensuite en publiant le stl rien n’empêche de mettre la source dans un format relativement commun
Des idées d'améliorations https://www.thingiverse.com/Premium/designs
Une question, une précision, un manque de pièces détachées, posez vos questions ici même.
Une question, une précision, un manque de pièces détachées, posez vos questions ici même.
-
activa1969
- Contributeur actif
- Messages : 146
- Inscription : mer. nov. 12, 2014 10:30 pm
- Imprimante 3D : Pro: Prusa MK3 et 4 et Zortrax M300, Witox 1 et witbox 2
Perso:Prusa MK3S et CARIBOU
-
Franckyboy
- Membre actif
- Messages : 47
- Inscription : mar. févr. 24, 2015 11:06 am
- Imprimante 3D : BQ Hephestos Red
Encore une modif sympa à implémenter sur la BQH !
-
Franckyboy
- Membre actif
- Messages : 47
- Inscription : mar. févr. 24, 2015 11:06 am
- Imprimante 3D : BQ Hephestos Red
Je complète avec ma version (STL d'origine modifié), car j'ai trouvé un interrupteur avec voyant intégré. Si besoin je peux vous faire passer le nouveau STL, ou l'adapter à vos composants ...
Place aux photos ! (cliquer sur la photo pour agrandir)
Vue arrière de l'ensemble (coté câblage).

Il y a suffisamment de place à l'intérieur pour cacher les câbles.

Vue de face (une fois monté sur l'imprimante).

Il me reste à monter le tout et je compléterai avec une photo.
Place aux photos ! (cliquer sur la photo pour agrandir)
Vue arrière de l'ensemble (coté câblage).
Il y a suffisamment de place à l'intérieur pour cacher les câbles.
Vue de face (une fois monté sur l'imprimante).
Il me reste à monter le tout et je compléterai avec une photo.
-
activa1969
- Contributeur actif
- Messages : 146
- Inscription : mer. nov. 12, 2014 10:30 pm
- Imprimante 3D : Pro: Prusa MK3 et 4 et Zortrax M300, Witox 1 et witbox 2
Perso:Prusa MK3S et CARIBOU
BOnjour,
Comme j'ai le fichier original catia, dis moi le diamètre de ton interrupteur et si tu le veux en haut ou en bas, je posterai sous thingiverse le nv stl.
Comme j'ai le fichier original catia, dis moi le diamètre de ton interrupteur et si tu le veux en haut ou en bas, je posterai sous thingiverse le nv stl.
-
Franckyboy
- Membre actif
- Messages : 47
- Inscription : mar. févr. 24, 2015 11:06 am
- Imprimante 3D : BQ Hephestos Red
Salut Guillaume !Guillaume a écrit :Bonjour à tous,
Franckyboy, Je serais intéressé par ton fichier STL car j'ai les mêmes interrupteurs ronds.
En te remerciant par avance
Je ne t'ai pas oublié, juste le fait que je dois aller le poster sur thingiverse pour que ce soit plus simple à partager. Je ne sais pas comment joindre un fichier sur le forum !?
Si vous avez une solution ...
Dès que je l'ai posté, je te fais signe.
- Jacques
- Site Admin
- Messages : 5676
- Inscription : jeu. oct. 23, 2014 3:02 pm
- Imprimante 3D : Witbox, Witbox 2 et Hephestos
- Localisation : Aix en Provence
- Contact :
En bas, l'onglet transférer une pièce jointe
Des idées d'améliorations https://www.thingiverse.com/Premium/designs
Une question, une précision, un manque de pièces détachées, posez vos questions ici même.
Une question, une précision, un manque de pièces détachées, posez vos questions ici même.

