Page 1 sur 1
Capteur inductif Witbox2
Publié : ven. janv. 20, 2023 7:02 am
par vsavariau
Bonjour la communauté,
Je rencontre dernièrement un problème avec mon imprimante BQ Witbox 2, lors du positionnent du plateau d'impression suivant l'axe Z.
J'ai l'impression que le capteur inductif ne joue plus son rôle (il est en permanence allumé, petite Led rouge).
Avez vous une solution ? Dois je le changer ? si oui, où le trouver ?
Merci d'avance
Re: Capteur inductif Witbox2
Publié : ven. janv. 20, 2023 11:03 am
par Jacques
Allumé en permanence n'est pas normal. La led rouge indique la détection de métal en permanence (en fait c'est le signal end-stop Z).
Il faudrait vous assurer que rien n'est proche de la surface de cette pièce (éloignez le plateau qui sous le verre est en métal)
Ensuite vérifiez que le circuit n'est pas physiquement abimé.
Vous pouvez tester ce détecteur à l'extérieur de l'imprimante, elle fonctionne en 5V (rouge le + et noir le -)
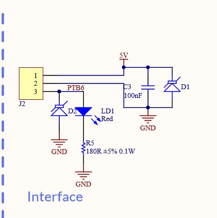
Le schéma de l'interface est le suivant

- Zum inductive .JPG (24.96 Kio) Consulté 22430 fois
Le signal est en broche 3, 0v sans détection et +5v en détection de métal (ou autre masse)
Sur ce circuit le contrôleur de température TCN75A (chip à 8 pattes) a une incidence sur le niveau de détection du plateau par le contrôleur de la carte (éloignez toute source de chaleur de ce chip)
S'il est endommagé, vous devrez le changer par une pièce équivalente de type capteur inductif PNP. avec alimentation en 5V type LJ12A3-4-Z/BX-5V avec au minimum une détection à 4mm de distance (essai à faire)
On en trouve ici par exemple
https://fr.aliexpress.com/item/32553311 ... tqy98eZPH5
Je n'ai malheureusement pas eu le temps de faire des essais pour déterminer lequel convient bien.
Re: Capteur inductif Witbox2
Publié : jeu. juil. 06, 2023 8:36 am
par Jacques
Pour remplacer le capteur inductif BQ il faut utiliser un détecteur inductif type PNP NO. En gros, lorsqu'il détecte du métal le contact se ferme et un signal positif est envoyé à l'électronique.
Par contre si votre capteur est alimenté en 12V, vous devrez utiliser des résistances afin de réduire la tension du signal de sortie à 5V au lieu de 12.
Notez que généralement les capteurs du commerce fonctionnent généralement de 6 à 12V, il sera donc nécessaire d'abaisser la tension du signal de sortie. L'alimentation de ces capteurs doit être soignée car elle détermine la précision et la régularité de détection.
Il est possible d'utiliser un capteur d'un autre type (NPN ou NC) mais il faudra alors modifier le firmware en conséquence.