Page 2 sur 4
Re: Plateau chauffant Hephestos 2
Publié : jeu. nov. 03, 2016 1:16 pm
par djcaribou
Merci Pico pour ces précisions.
Tu n'as pas tenté avec la vitre d'origine ?
Comme dit jacques, il y a le risque que la colle ne supporte pas la chaleur, mais cela apporte l'avantage de conserver les clips sur les côtes et donc de pouvoir utiliser le système de fixation d'origine
Re: Plateau chauffant Hephestos 2
Publié : sam. janv. 21, 2017 10:29 am
par Jacques
Un kit plateau chauffant Hephestos 2 sera très prochainement disponible.
Un peu de patience, je vous en reparlerai bientôt
Re: Plateau chauffant Hephestos 2
Publié : mar. janv. 24, 2017 6:53 am
par nico940
Jacques a écrit :Un kit plateau chauffant Hephestos 2 sera très prochainement disponible.
Un peu de patience, je vous en reparlerai bientôt
Super, j'attends ce plateau avec impatience!!

Re: Plateau chauffant Hephestos 2
Publié : mar. janv. 24, 2017 8:50 am
par Picco 77
Et de deux!!!

Re: Plateau chauffant Hephestos 2
Publié : dim. janv. 29, 2017 3:30 pm
par Pinaute
Bonjour à tous,
Je poste à la suite de ce fil car j'ai le même projet, améliorer ma Hephestos 2 avec l'ajout d'un plateau chauffant.
Je possède déjà le plateau(MK2A 200x300) et le capteur(NTC 3950 Thermistor 100K).
J'ai flashé la carte ZUM Mega 3D en utilisant ce firmware :
https://github.com/MarlinFirmware/Marlin et en utilisant les fichiers de configuration pour l'Hephestos 2 :
https://github.com/MarlinFirmware/Marli ... ephestos_2.
J'ai également activé les options liées au plateau chauffant :
- activer le capteur de temperature : #define TEMP_SENSOR_BED 11
activer le controle de la temperature max et min : #define BED_MAXTEMP 100, #define BED_MINTEMP 5
définir la puissance maximale livrée au lit chauffant : #define MAX_BED_POWER 255
D'après le schéma j'ai connecté le capteur sur les broches 3 et 5 :
Avec ce montage j’obtiens une température incohérente(~290°).
Si je branche le capteur du plateau chauffant à la place du capteur de l'extrudeur, le température affichée est correcte (la sonde n'est pas défectueuse)
Faut-il faire un montage électronique en amont ou bien suis-je passé à côté d'un réglage dans le firmware ?
Re: Plateau chauffant Hephestos 2
Publié : dim. janv. 29, 2017 4:15 pm
par Jacques
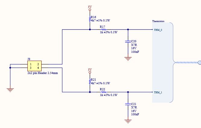
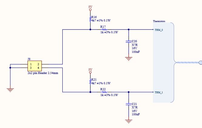
Selon les schémas BQ, le circuit de sonde n'est pas présent, il faut donc le fabriquer comme le schéma de la sonde de buse ci-dessous.

- Capteur tempH2.JPG (24.79 Kio) Consulté 16237 fois
La sonde a un rappel au plus au travers d'une résistance de 4,7K et un condensateur antiparasite.
La résistance R17 1K sert juste de protection pour la carte Arduino
(En plus ca semble logique, si le circuit était présent on aurait un fil de masse juste à coté du fil de sonde)
Re: Plateau chauffant Hephestos 2
Publié : dim. janv. 29, 2017 10:43 pm
par Pinaute
Merci pour l’explication du circuit. J'ai testé le montage et ça fonctionne parfaitement
J'ai appris à mes dépens pourquoi les 5 pins sont coudés sur les photos du produit plutôt que d'être droits (le connecteur de l’écran LCD gêne un peut lorsque l'on veut se connecter au 5v)
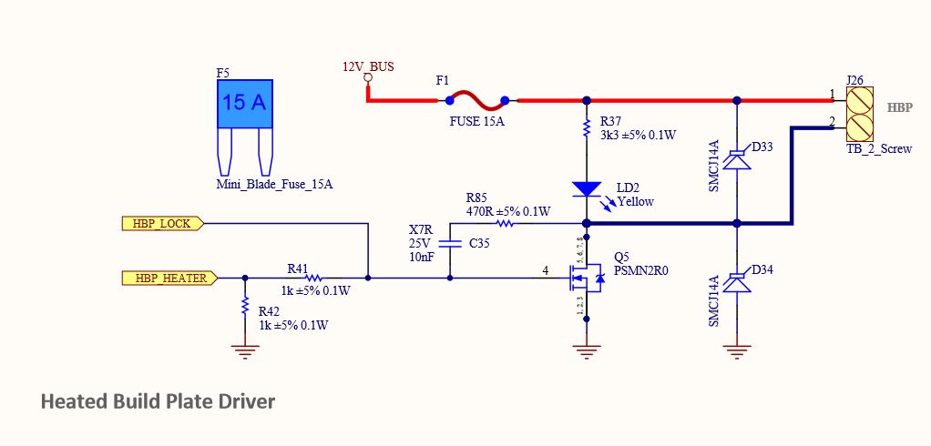
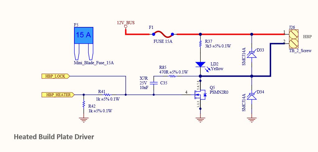
Je me demande quelle broche permet de piloter le relais qui coupe l'alimentation 12v du plateau chauffant.
La broche 2 "HPB_HEATER" doit-elle être connectée au relais, comme je l'ai dessiné sur le schéma ci-dessous ?

Re: Plateau chauffant Hephestos 2
Publié : dim. janv. 29, 2017 11:19 pm
par Jacques
Ce schéma me semble bon, le signal va monter pour lancer la chauffe et enclencher le relai ainsi que la led verte du module.
Par contre ce qui ne va pas c'est que le relai ne supporte que 10A au maximum et en pratique 5 à 6A en continu.
Le problème c'est que le plateau en 12V devrait dépasser 10A. Vous pouvez utiliser éventuellement les deux relais en parallèle en mettant le signal sur in 1 et 2 en même temps mais ce n'est pas une véritable solution.
La solution ultime serait d'alimenter le plateau en 24V
L'autre solution c'est de faire une interface électronique en reproduisant le circuit de puissance RAMP1.4 ou celui de BQ (W2)

- HBPWitbox2.JPG (48.38 Kio) Consulté 16227 fois
Pour les autres, pouvez-vous mettre le schéma complet c.a.d avec les composants de la sonde de façon à avoir une interface complète dans son principe.
Re: Plateau chauffant Hephestos 2
Publié : jeu. févr. 02, 2017 8:04 pm
par Pinaute
Je vais opter pour une interface électronique utilisant un mosfet.
Pour ce qui sont intéressés par le sujet je recommande la lecture de la page wiki de chez Reprap ci-dessous :
http://reprap.org/wiki/Basics_about_swi ... th_MOSFETs
Le circuit de puissance de la Witbox 2 pourrait me convenir, il utilise des diodes "freewheeling" (définition Wikipédia :
https://en.wikipedia.org/wiki/Flyback_diode), mais je ne suis pas équipé pour utiliser des composants de surface.
Il existe une alternative, c'est d'utiliser le circuit de puissance de la carte "Generation 7 Electronics" (conçu avec des composants traversants)
https://github.com/Traumflug/Generation ... ematic.pdf
Voici le schéma que j'ai réalisé qui représente les 2 circuits qui sont nécessaires pour l'ajout d'un plateau chauffant sur la carte ZUM Mega 3D :
- un pour connecter la sonde de température
un autre pour gérer l’alimentation 12v afin de contrôler la température du plateau (à tester)

Re: Plateau chauffant Hephestos 2
Publié : jeu. févr. 02, 2017 8:29 pm
par Jacques
Une chose importante qui manque c'est le fusible en entré du 12V. On peut mettre un polyfuse ou un simple fusible mais il en faut un.
Re: Plateau chauffant Hephestos 2
Publié : jeu. févr. 02, 2017 8:46 pm
par Pinaute
Merci, j'ai mis à jour le schéma.
Re: Plateau chauffant Hephestos 2
Publié : jeu. févr. 02, 2017 9:13 pm
par Jacques
C'est parfait, reste plus qu'à faire le circuit imprimé.
Un volontaire ?
Le schéma en grand
Re: Plateau chauffant Hephestos 2
Publié : lun. févr. 13, 2017 5:45 pm
par Jacques
Des nouvelles fraiches, le kit plateau chauffant Hephestos 2 doit arriver fin février.
Je vous tiens informé de la dispo et du prix.
J'ai d'autres bonnes nouvelles en réserve mais ce sera pour un peu plus tard

Re: Plateau chauffant Hephestos 2
Publié : lun. févr. 13, 2017 6:52 pm
par Picco 77
Ça c'est plutôt une P...n de bonne nouvelle, youpi
Une réservation, une....
Re: Plateau chauffant Hephestos 2
Publié : mar. févr. 14, 2017 12:27 am
par nico940
Idem, une autre résa! et de deux!
